PG电子 - 特殊成绩特殊官网入口

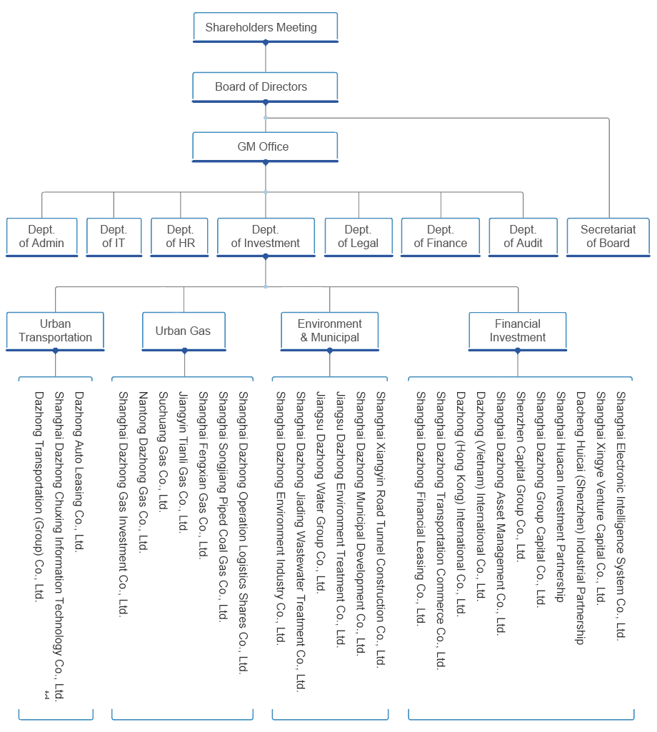
Organizational Structure
【网站地图】【sitemap】